等离子体物理是聚变能源、空间物理等前沿科学领域的核心,对其进行精确的数值模拟至关重要。面对等离子体-电磁场耦合在真空中的演化问题,特别是在等离子体/真空界面处,传统方法需要在真空中设置背景密度和人工电阻率,可能会带来数值守恒性和跳变的问题。

近日,上海科技大学终极能源中心SPMHD仿真平台在国际期刊Plasma Science and Technology上发表了题为“A smoothed particle hydrodynamics and finite element method hybrid magnetohydrodynamic code SPMHD”的研究论文,发展了一种新型的SPH-FEM混合数值模拟方法,旨在精确求解复杂的等离子体磁流体力学(MHD)问题。
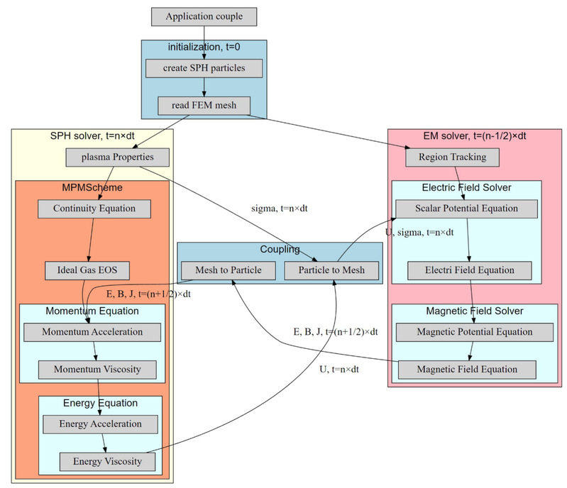
该研究工作开发了一款名为SPMHD的代码,结合了光滑粒子算法SPH(无网格的拉格朗日方法)和有限元方法FEM(有网格的欧拉方法)。相较于网格方法,SPH 方法采用拉格朗日坐标系的粒子,面对磁惯性聚变的物理过程的特性,包括流动的大变形、物质相互渗透、多种流体混合等,面对这些问题欧拉方法需要采用较多数值技巧和耗费大量精力去解决,SPH 方法在这些方面具有其优势。面对电磁场的间断特性,FEM 中的间断伽辽金方法和棱边元方法具有较强优势。SPMHD算法及代码通过算子分裂法及耦合模块,实现了磁场、电场、热场及流场的多物理场耦合。

研究团队通过多个基准测试案例,对SPMHD代码的各个模块进行了验证,包括经典的Noh问题、等离子体射流自由膨胀、工程实际问题(包括射流汇聚平台中的多射流汇聚过程和同轴等离子体加速器中的blow-by不稳定性),模拟结果与其他商业软件的计算结果吻合,物理图像合理,证明了该方法在捕捉流体-磁场相互作用中的可靠性。SPMHD代码为三维辐射磁流体动力学代码,可研究三维物理效应,为等离子体物理研究提供了多功能工具。
上海科技大学终极能源中心的刘志宏博士为该论文第一作者,通讯作者为赵永正教授,上海科技大学为唯一完成单位。
论文链接:https://doi.org/10.1088/2058-6272/adc7d9

